在3C電子、半導體、醫療、日化品、機加工等行業的特定應用場景中,AGV+各類機械臂的組合得以成熟應用,其中,機械臂包含了多關節機器人、直角坐標機器人、SCARA機器人及協作機器人等,相對而言,AGV+協作機器人(也稱之為復合機器人)更為精細化,能夠適用更復雜、高精度的環境,備受市場關注。
入局企業增多 聯合開發成趨勢
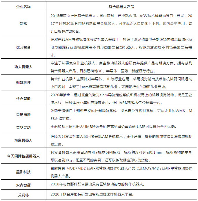
國內復合機器人的應用從2015年開始,新松是最早推出“AGV+協作機器人”新型機器人的廠商,2015年其發布了一款HSCR5復合機器人,也是國內第一臺復合機器人。
第一臺復合機器人的面世讓業內看到了這種“手腳兼具”產品獨特的應用價值,AGV+協作機器人可快速布局于自動化工廠、倉儲分揀、自動化貨物超市等諸多場景,為物料的自動搬運、物品的上下料,以及物料的分揀提供自動化、柔性化的作業支持。
新松之后,國內一些移動機器人廠商和協作機器人企業也相繼推出了相關產品。

表:國內主要復合機器人廠商(本表粗略統計,如有未完善之處,請指正!)
復合機器人由兩大部分組成,移動底盤和協作機器人,此前,復合機器人多以企業獨立開發或集成商購買相關移動底盤及協作機器人二次開發為主,近幾年,移動機器人企業與協作機器人廠商聯合開發逐漸成為趨勢。當前,包括安吉智能與發那科,海康、遨博和晶盛機電,節卡與快倉、迦智科技,艾利特和庫柏特等企業都先后推出了相關產品或簽訂了戰略合作協議。
從技術層面上來講,過去業內常見的AGV復合型機器人是由集成商采購不同的產品,進行組裝和二次開發,這就導致了機器人的結構更加復雜,由于各個子單位的控制器不同,其內部通訊協議等完全不同,集成商的二次開發較為復雜。從成本方面來看,AGV、機械臂、視覺系統,集成商的二次開發,林林總總算下來在成本方面并不具備優勢。
AGV與機械臂本體間聯合開發不但能利用各自技術、產品及市場等優勢進行優勢互補,也通過及時的協商避免兩者融合過程中機器人結構與配置系統的復雜化,同時也可進一步降低成本。
當前市場上的復合機器人企業基本以移動機器人廠商為主,在合作開發中一般也是移動機器人廠商主導,協作機器人廠商配合。在共同開發的過程中,由于移動機器人底盤與協作機器人的通信接口并不相同,協作機器人廠商要根據底盤廠商的需求做適配性設計。而除了協作機器人與底盤之間的通信接口不同外,不同協作機器人廠商的接口也各不相同,這也是當前移動機器人在采購不同廠家的協作機器人面臨的主要問題。因此,未來復合機器人要想實現規模化的生產及應用,通信接口的一定要實現標準化,目前,聯盟也在和各成員企業一起探索建立相關標準,推動行業應用加速。
市場尚在培育,半導體行業應用較多
“手腳齊全”具備抓取、移動、檢測識別等多功能模塊,AGV復合型機器人天生就不是為替換單一工位而生,它的價值在于那些一臺機器人取代多個人工或者多臺機器人的應用場景,尤其是取消了傳送帶的孤島式柔性智造產線。另外,對于一些高風險環境下的人員操作,也可以用單臂或雙臂AGV復合機器人取代。
但目前而言,復合機器人應用的行業并不多,主要集中在半導體領域。目前,松下、西門子、富士通、環旭電子、華通科技、晶元光電等半導體企業,都將相關的AGV機器人應用到了生產中。半導體行業對于精細化操作更為嚴苛,且大都是高科技前沿企業,無論是規模還是銷售利潤都更能支持這一產品,但其他行業應用仍然在小規模探索當中。
技術、成本及市場認知度等各方面原因導致了目前復合機器人應用面尚未完全拓展開,但經過一定時間的市場培育后,相信也將會迎來爆發。
市場培育離不開行業企業的推動,近幾年,國內也涌現了一批具有代表性的復合機器人廠商,在技術、產品及應用方面走在行業前列,不斷推動市場對產品認知度的提高。
新松機器人:國內復合機器人首創者
新松2015年推出了首款復合機器人,這也是國內第一款復合機器人,該款產品集合了智能移動機器人、協作機器人等工作單元,采用視覺誤差補償等技術,滿足了企業智能化數字車間對整個機械結構運動精度的苛刻要求,解決了因多個運動單元的誤差累積而造成精度不達標的問題,極大地拓展了協作機器人的應用適應性。推出當年,就成功落地,在行業內起到一定示范作用的同時也積累了眾多的應用經驗。
隨后,新松開始不斷迭代更新相關產品并進一步完善產品線。2018新松成功發布新一代協作復合機器人ARV01,2020年成功推出ARV02全方位復合機器人、ARV03小型復合機器人。
系列產品的基礎上,新松復合機器人的應用范圍也在不斷擴展,
2018年開始,新松協作復合機器人陸續出口某東南亞半導體公司,該公司是目前國際上最大的半導體封裝測試公司之一,該公司引進新松協作復合機器人代替原有的人工上下料方式。用戶產線上下料任務多、物料種類豐富,采用復合機器人搬運方式大大減少了車間人員數量(減少約80%)、大大減少搬運次數(調度系統優化最優配送方案),提高作業準確率200%。尤其在新冠疫情期間,其他企業面臨人員不能正常到崗情況下,復合機器人在客戶的工廠里24小時穿梭,有效的保證了用戶的生產效率和經濟效益。
目前,其系列產品已經在汽車、3C、半導體、醫療等行業服務了諸多國內外一流的企業,累計出貨量超過200臺。
優艾智合:賦能半導體車間,助力企業效益提升
優艾智合成立于2017年,在激光SLAM導航標準化移動機器人基礎上,優艾智合打造了系列不同形態的復合型機器人,產品通過集成協作機械臂與視覺模塊、末端的電動夾持器,實現了機器人與生產設備準確對接,物料的精準上下料。產品可針對多種尺寸、多種載具抓取,比如Tray盤、彈夾、晶圓盒等;搭載的機械臂具有專屬的力矩反饋模塊、力控模塊,具備6個自由度,能夠適用各種復雜艱巨的作業環境。在節約車間人工、提高生產效率、提高信息透明度、降低機臺出錯率等方面發揮出巨大價值。
目前,優艾智合的復合機器人在半導體行業廣泛應用,搭載優艾智合自主研發的YouiTMS應用端系統,形成從硬件到軟件的一體化智能升級解決方案,解決半導體生產車間物料上下料和運輸問題,實現車間智能化柔性生產與數字化管理。
2020年,優艾智合助力某分立器件國內龍頭企業實現了黃光一體化車間自動化升級改造,實現黃光車間三大工序機臺的自動化上下料以及工序機臺間的物料轉運,解決現有員工上料不及時、上錯料、信息跟蹤困難的問題。
該項目中,物料轉運系統由YouiTMS(物流管理與系統)、YouiFleet(多機調度系統)和7臺移動操作機器人組成;YouiTMS系統對接客戶上位系統(MES系統),獲取生產訂單進行排程調度,并將合并后的訂單下發給YouiFleet系統,YouiFleet調度本體集成多個物料緩存位的移動操作機器人完成物料的轉運以及自動上下料。通過集成協作機械臂與視覺模塊、末端的電動夾持器,實現了機器人與生產設備準確對接,物料的精準上下料。該車間引入7臺移動操作機器人節約了該車間人工白班+夜班一共20人,提高生產效率33.3%,提高信息透明度,降低機臺出錯率。
功夫機器人:持續復合機器人技術創新 豐富行業應用場景
功夫機器人公司成立于2017年,專注提供以復合移動作業機器人(Mobile Manipulator, MM)、自主移動機器人(Autonomous Mobile Robot、AMR)為核心的柔性生產與智慧物流解決方案。創始人周全系中國科學院博士、智能制造評審專家、深圳市高層次專業技術人才,是全球新型復合作業機器人實踐者。團隊擁有強大的AI算法和技術創新實力,關鍵核心技術均自研,且具有全球領先水準,包括自主研發智能全向AGV/AMR、AI視覺系統、機械臂控制系統、云計算指揮系統等關鍵核心產品。
依托多項自主知識產權的核心技術平臺,功夫機器人已打造了多個場景復合機器人產品。復合作業機器人(KFR-MM系列)可服務于不同類型制程設備,實現自動抓取多種形狀、材質的工件快速上下料、工件移位翻轉、清洗、檢測、裝夾、分揀、數據采集等多功能一體化。“擬人化”作業方式,為客戶智能化生產轉型添加“硬實力”,真正幫助客戶實現降本增效。
功夫機器人致力于將1對1自動化裝置變成全新的1對多“人形作業“復合機器人解決方案, 賦能制造業轉型升級、推進智能工廠建設。
例如,功夫機器人為國內某大型生產車間智能化升級項目中,用復合作業機器人替代人工上下料,云指揮系統智能派料,實現減員增效。采用AI視覺保證產品良品率。智能化生產方式提高信息透明度,實時監控生產狀態,實時自動匯總生產數據。該項目生產線已經不間斷運行超過2萬小時,現在仍持續運行中……
目前,功夫機器人的復合作業機器人(MM)、自主移動機器人(AGV/AMR)及系統解決方案,已經在3C電子、機械加工、半導體等領域落地應用。