半導體行業生產要求嚴苛,因此對上游設備廠商設置了一定的“準入門檻”。首先是移動機器人運行平穩性的要求,由于要搬運晶圓等精密元件,機器人要防震、防抖動;其次是精準性要求,這是半導體封測廠對導入AGV/AMR一個非常大的考量點,工廠內昂貴的半導體設備經不起任何碰撞;第三則是設備的潔凈度要求。此外,半導體行業對機器人的柔性化要求很高。當前,在半導體行業主要AGV/AMR供應商有捷螺智能、優艾智合、新松機器人、海豚之星、藍芯科技、斯坦德、欣奕華、迦智科技、大族機器人等,這些企業在激光及視覺SLAM導航方面技術積累深厚,機器人柔性化程度高,能夠更好地滿足半導體行業的需求。

圖表:半導體行業主要移動機器人(AGV/AMR)供應商企業
在半導體領域,目前主要應用的移動機器人類型有復合移動機器人、潛伏頂升式AGV、輥筒對接AGV、叉車AGV等類型產品,同時還有一些企業會針對半導體某些場景需求打造的定制化行業專機。但整體而言,當前,在半導體領域應用的多種AGV/AMR中,復合移動機器人是應用最多的產品,也是技術難度最高的。

復合移動機器人由兩大部分組成,移動底盤和協作機器人。目前,市場上的復合移動機器人企業基本以移動機器人廠商為主,在合作開發中一般也是移動機器人廠商主導,協作機器人廠商配合;其次一些機械臂廠商在與底盤廠商的合作中,不僅是向移動機器人廠商提供機械臂,自己也會開發復合移動機器人這一產品線,面向終端用戶;再者是集成商,這類廠商一般是根據集成項目的需求購買底盤及機械臂產品再組合應用。
在復合機器人的開發中,機械臂性能好壞及機械臂廠商的配合程度對復合機器人整機產品影響頗大,當前,也有越來越多的機械臂廠商針對移動機器人企業需要開發復合型產品的需要推出針對性的產品與其更好地配合。

圖:移動機器人企業主要合作的協作機器人廠商

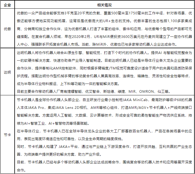
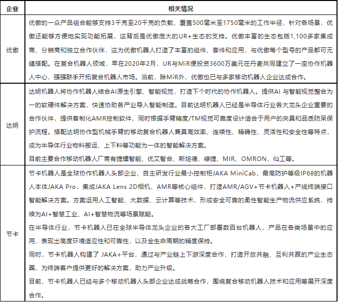
圖:優傲、達明及節卡協作機器人產品
工業時代的基礎是鋼鐵,信息時代的基礎是芯片。半導體以及集成電路產業作為信息技術產業的核心,是當前支撐經濟社會發展和包漲過價安全的戰略性、基礎性和先導性的產業,是引領新一輪科技革命和產業變革的關鍵力量。長期來看,半導體產業將成為全球經濟的核心驅動力。 作為半導體生產的智能設備,未來,AGV/AMR在這一領域還有很大的應用空間,但在半導體這一高端制造領域,AGV/AMR要想進一步提高滲透率,在技術方面需要經繼續精進,同時要時刻關注行業發展趨勢及可能存在的問題。 《半導體行業用移動機器人(AGV/AMR)解決方案藍皮書(2022版)》于2022年年底發布,由CMR產業聯盟、新戰略移動機器人產業研究所主編,捷螺智能設備(蘇州)有限公司冠名發布,深圳優艾智合機器人科技有限公司、蘇州海豚之星智能科技有限公司、杭州藍芯科技有限公司、斯坦德機器人(深圳)有限公司、浙江欣奕華智能科技有限公司、杭州迦智科技有限公司、優傲機器人貿易(上海)有限公司、達明機器人(上海)有限公司、節卡機器人股份有限公司、深圳市大族機器人有限公司等企業聯合參編。
【免責聲明】所刊原創內容之本文僅代表作者本人觀點,與新戰略機器人網無關。新戰略機器人網站對文中陳述、觀點判斷保持中立。本網轉載自其它媒體的信息,轉載目的在于傳遞更多信息,并不代表本網贊同其觀點和對其真實性負責。
【版權聲明】凡本網注明“來源:xzl機器人”的所有作品,著作權屬于新戰略機器人網站所有,未經本站之同意或授權,任何人不得以任何形式重制、轉載、散布、引用、變更、播送或出版該內容之全部或局部,亦不得有其他任何違反本站著作權之行為。違反上述聲明者,本網將追究其相關法律責任。轉載、散布、引用須注明原文來源。