頻道熱門文章
- 《移動機器人專用激光雷達產品發展藍皮書》即將發布!
- 附獨家榜單 | 2024機器人行業應用創新發展藍皮書發布
- 2023年中國無人叉車銷量19500臺,同比增長46.62%
- 【免費下載】《AMR產業發展藍皮書(2023版)》內容全公開!
- 銷售過億企業42家-中國AGV/AMR市場競爭格局分析
- 《新能源汽車行業用移動機器人解決方案藍皮書》即將發布!
- 海外市場銷售規模36億-2022中國AGV/AMR出口分析
- 【數據發布】2022年中國工業應用移動機器人市場規模達185億,銷售數量93000臺
- 全面解讀叉車AGV市場需求現狀(附業內首份叉車AGV藍皮書下載方式)
- 國內首份協作機器人技術報告發布,四大前沿發展趨勢速覽

研究報告列表
-
近三年國內AGV/AMR出貨量累計已超十萬臺
-
10噸級重載移動機器人市場全解析
-
2020年中國工業應用移動機器人新增量達41000臺,市場規模達76.8億元
-
產量連續兩個月同比正增長 工業機器人迎來利好!
-
移動機器人企業市場并購火熱,維護跟清潔將成為重要領域
根據全球技術市場咨詢公司ABI Research發布的報告顯示,機器人市場在未來10年內將發生天翻地覆的轉變。所有子行業都將實現巨大的增長,到2030年市場總估值將達到2770億美元。然而,這種增長不會平均分配。
-
2019年1-10月全國工業機器人產量統計分析
-
《中國機器人產業發展報告(2019)》
-
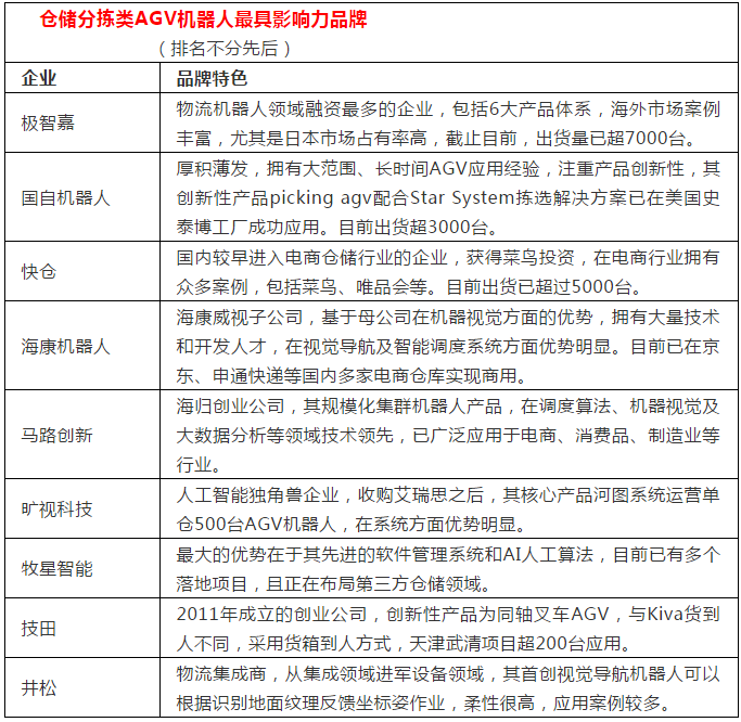
倉儲分揀類AGV機器人最具影響力品牌
-
2018-2020中國叉車AGV機器人產業發展趨勢與投資決策研究報告
-
3C檢測設備——國產化有望迅速崛起的領域
-
2018年工業機器人行業現狀與發展趨勢分析
-
工業機器人產銷兩旺,核心零部件國產化勢在必行
-
2017年全球工業機器人銷售額將達147億美元
-
一份簡報讀懂中國機器人產業
-
【參閱】3C智能機器人行業發展現狀研究